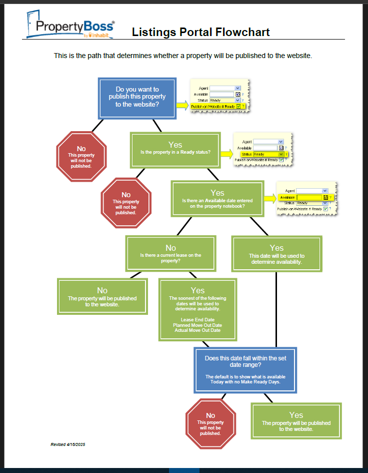
Review or download a copy of the Listing Portal flow chart here.
Listings Portal Flow Chart Print
Modified on: Wed, 23 Apr, 2025 at 3:00 PM
Did you find it helpful? Yes No
Send feedbackSorry we couldn't be helpful. Help us improve this article with your feedback.